必赢国际437官网
网站首页
学院概况
学院简介
学院领导
机构设置
专业设置
宣传辐射
师资队伍
师资概况
教授委员会
学术带头人
教师风采
党团建设
一流党建
团建动态
工会统战
本科生教育
专业介绍
教学动态
教学沙龙
学科科研
学科团队
学术交流
数统论坛
学科竞赛
研究生教育
专业介绍
导师队伍
招生招聘
招生信息
招聘信息
下载中心
当前位置:
网站首页
>
学院新闻
>
正文
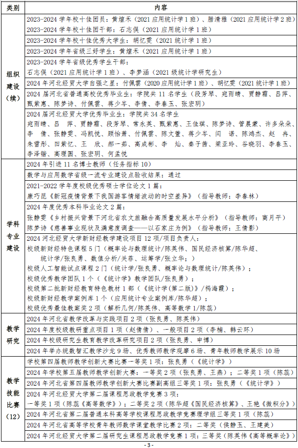
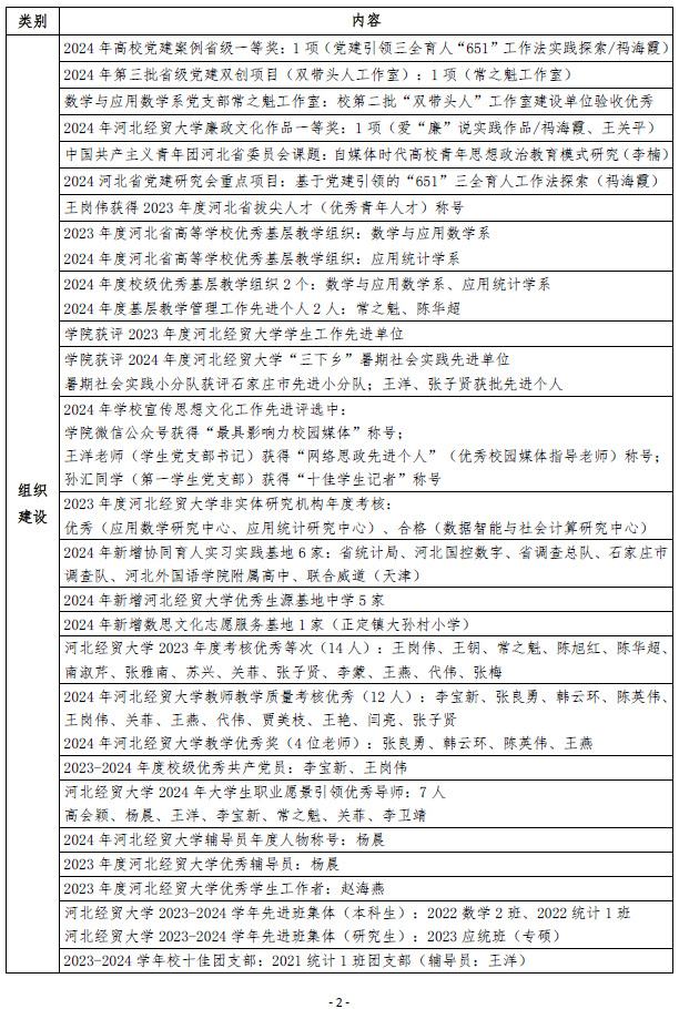
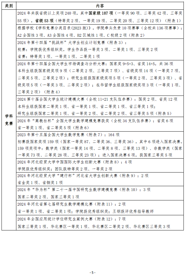
盘点2024!奋斗不息!
【来源: | 发布日期:2024-12-31 】
关闭
打印
附件
盘点2024-mhx20241231.pdf
已下载
次